

SOBRE
Proposta gourmet e serviço premium
Proposta gourmet e serviço premium
Desde a inauguração, dezessete anos atrás, por Fernando Ohta. O restaurante Mori Ohta é um tremendo sucesso, sempre lotado por uma moçada disposta a atacar a seleção de sushis premium. além do sucesso de público, o restaurante também tem o respaldo da crítica, sendo sempre indicado entres os melhores em sua categoria por diversos veículos especializados.
PERSONA
É frequentado por uma clientela jovem e descolada, que busca culinária refinada de alto nível e que reconhece o valor do serviço. Conta hoje com unidades em bairros nobres como Itaim bibi, Jardins em São Paulo e no Barra Shopping no Rio de Janeiro.
A casa oferece o rodízio tradicional por R$139,00 e o disputado atendimento no balcão por R$198,00. O delivery não fica atrás com o BOX LOVERS - 42 PEÇAS para 2 pessoas comercializado à R$ 258,80.


DESAFIO
Um restaurante quer criar um novo canal para seus clientes realizarem pedidos através de um
meio digital. Sinta-se livre para criar o público-alvo, mercado, referências e o que mais achar
necessário para embasar a sua entrega.
DISCOVERY
O Mori Ohta é um dos meus restaurante preferidos, por esse motivo foi escolhido. Meu primeiro passo foi descobrir mais sobre ele, e também entender sua presença digital e logística.
O processo de discovery foi fundamental para que eu entendesse mais profundamente o negócio e traçasse um plano de ação para o desenvolvimento do chatbot.
Após breve pesquisa, descobri que durante a pandemia de covid-19 o Mori Ohta aumentou sua presença digital e também começou a realizar delivery. Os pedidos podem ser realizados pelo Ifood e também em seu app mobile, disponível para Android e IOS.


PLANO DE AÇÃO
Com base nas informações levantadas, optei por desenvolver um bot com informações relevantes ao público alvo. Simples, objetivo e útil. Assim mantive a logística de delivery já utilizada pelo restaurando, e foquei no célere atendimento para levar o cliente até a realização do pedido ou cardápio.
Deixando disponível opções como: unidades, cardápio, delivery e reservas, Tudo alinhado a experiência que o cliente já tem nos restaurantes físicos.
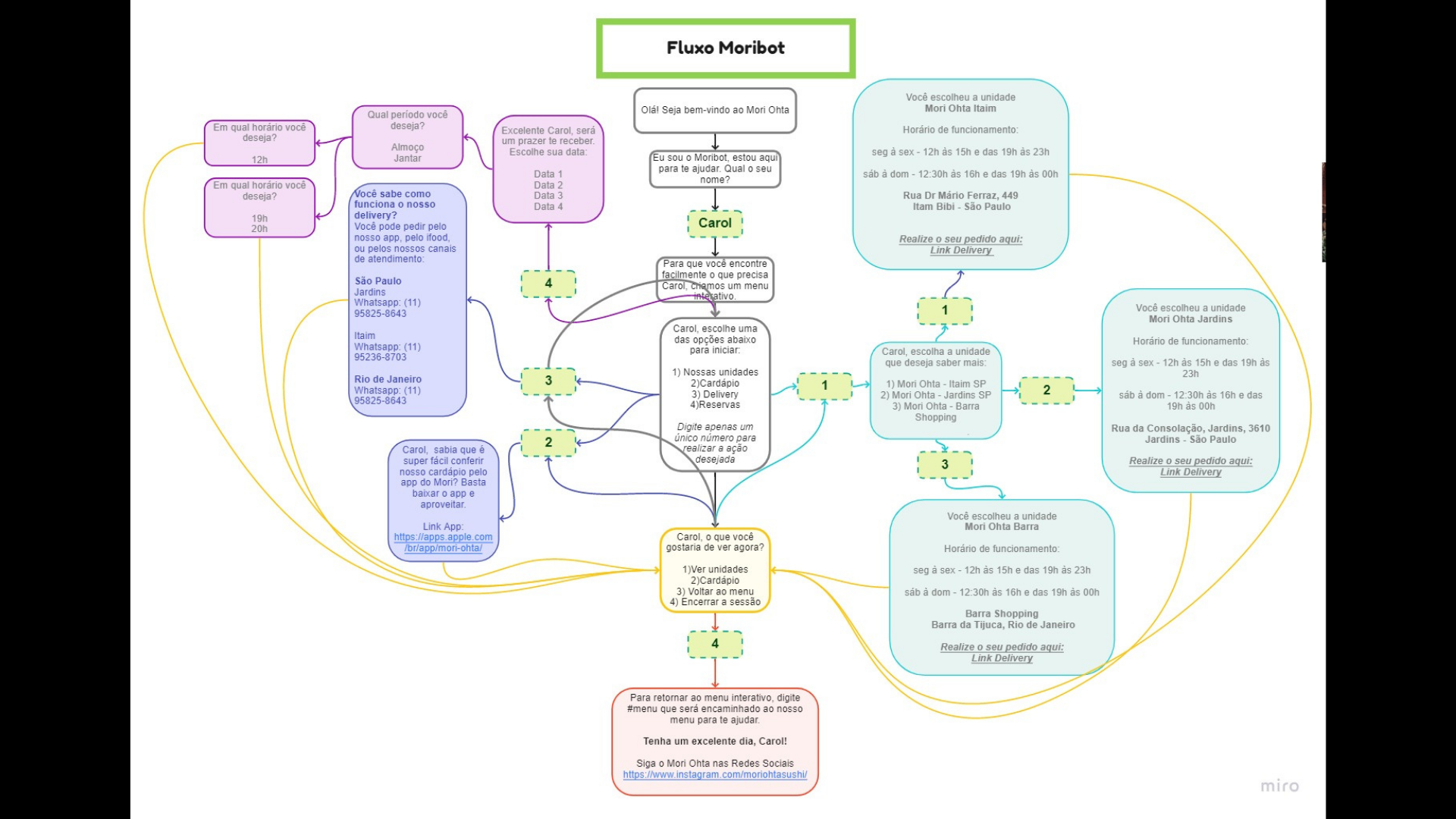
PRIMEIRO FLUXO - Fiz o rascunho de fluxo no miro, para tentar entender os passos necessários e não esquecer de nenhuma etapa.

Criei o primeiro esboço do fluxo no Miro e mapeando os pontos mais importantes, depois usei a plataforma da Take Blip para criar o chatbot e utilizar as possibilidades de APIs de integração.
Como a plataforma oferece a integração gratuita com facebook, por esse motivo optei por usar essa mídia para a criação do chatbot. Caso fosse um projeto real, possivelmente a escolha seria whatsapp e instagram.
Como a plataforma oferece a integração gratuita com facebook, por esse motivo optei por usar essa mídia para a criação do chatbot. Caso fosse um projeto real, possivelmente a escolha seria whatsapp e instagram.
FLUXO FINAL - mais limpo, objetivo e foco nas principais dores do cliente.

TESTE DE USABILIDADE
Realizei um pequeno teste de usabilidade com meus colegas UX Designers e com ele consegui identificar alguns problemas no fluxo e corrigi-los.
Os erros eram:
entrada aceitando somente números
demora para carregar as opções
falhas no fluxo de reserva
ERRO NO BOT
Durante a correção desses erros, a integração na página do facebook começou a pular o bloco de "boas vindas" e passou a ir diretamente para a mensagem de erro e apresentar o menu inicial.
Durante a correção desses erros, a integração na página do facebook começou a pular o bloco de "boas vindas" e passou a ir diretamente para a mensagem de erro e apresentar o menu inicial.
Porém, na plataforma da Take Blip o chatbot estava funcionando perfeitamente, como demonstra o vídeo ao lado. Infelizmente, não consegui localizar a origem do problema.
CONFIRA O MORIBOT
https://www.facebook.com/moribot.ux/
APRENDIZADOS
-Criar o chatbot exige dedicação, é um trabalho minucioso e detalhista
-Ter clareza e foco no objetivo para não solucionar "problemas que não existem"
-Quanto mais você souber sobre o cliente e a persona, melhor você fará o seu trabalho
https://www.facebook.com/moribot.ux/
APRENDIZADOS
-Criar o chatbot exige dedicação, é um trabalho minucioso e detalhista
-Ter clareza e foco no objetivo para não solucionar "problemas que não existem"
-Quanto mais você souber sobre o cliente e a persona, melhor você fará o seu trabalho
PRÓXIMOS PASSOS
Caso houvesse tempo, gostaria de refinar os conceitos utilizados, explorar mais as opções de IA da plataforma de chatbot, descobri o problema que ocasionou erro no fluxo e também validar o projeto com usuários reais.
Foi um projeto desafiador, mas muito estimulante. Descobrir e desenvolver um chatbot é incrivelmente complexo, te faz pensar nas variáveis e necessita de muita atenção para descobrir que o cliente precisa e quer.
Você tem algum feedback? Entre em contato comigo no LinkedIn .
Obrigada pela leitura :)